Nature子刊:运动能产生抗衰分子,可逆转肌肉和骨骼的衰老
行业新闻/2025-07-21

运动和健康是正相关的关系,是改善和维持我们身体健康最重要的行为之一。越来越多的证据表明,运动具有诸多益处,包括预防心脑血管疾病、代谢性疾病、改善认知健康,甚至能改善多种癌症治疗效果。
随着年龄的增长,衰老会导致肌肉、骨骼系统发生重大改变,导致功能和活动能力下降。但衰老对肌肉分泌肌因子的能力及其对身体的后续影响尚不清楚。
近日,韩国生命工学研究院在" Nature Communications "期刊上发表了一篇题为" Exercise-induced CLCF1 attenuates age-related muscle and bone decline in mice "的研究论文。
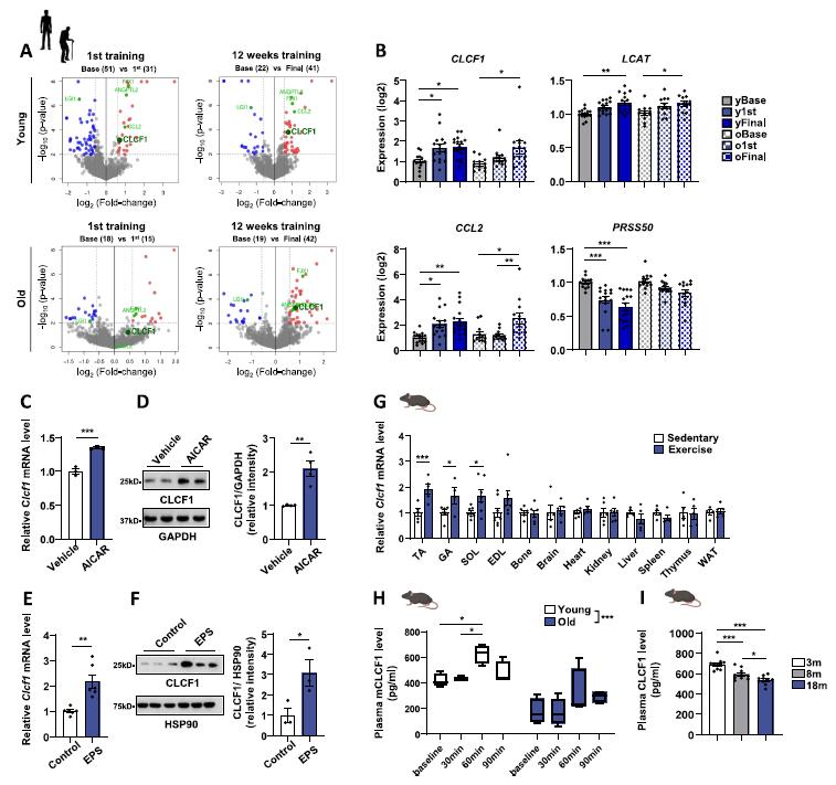
研究显示,运动会提高人类和啮齿动物体内的心营养素样细胞因子1(CLCF1)水平,恢复老年小鼠CLCF1可抑制肌肉和骨骼的衰老,与运动的效果相似。
然而,阻断CLCF1活性会消除运动对肌肉和骨骼健康的积极影响,证实了CLCF1在其中的关键作用。

图:论文截图
在这项研究中,研究人员首先分析了人类骨骼肌数据,随着年龄的增长,CLCF1的循环水平会下降,而运动可以显著提高人类和啮齿动物中CLCF1的水平。
对肌肉功能分析发现,恢复老年小鼠CLCF1水平,可显著增加了肌肉的葡萄糖摄取和糖酵解能力,改善了肌肉的代谢功能。在老年小鼠中,CLCF1处理显著提高了肌肉纤维的横截面积,增强了肌肉力量和耐力。
对骨骼分析发现,CLCF1处理显著增加了老年小鼠的骨量,减少了骨小梁分离,增加了皮质骨的体积和厚度。
此外,CLCF1还能通过抑制破骨细胞生成和促进成骨细胞分化,来保护老年小鼠免受年龄诱导的骨质流失。
重要的是,这些改善效果与运动的效果相似。

图:论文截图
相反,阻断CLCF1活性会显著消除这些有益效果,证实了CLCF1在运动对肌肉和骨骼健康积极影响中的关键作用。
综上,这项研究显示,运动能提升CLCF1水平,改善肌肉和骨骼的衰老,揭示了CLCF1在肌肉和骨骼健康中的重要作用,为开发针对年龄相关肌肉和骨骼疾病的治疗策略提供了新的靶点。
参考文献:
https://doi.org/10.1038/s41467-025-59959-w
推荐新闻
Nature子刊:运动能产生抗衰分子,可逆转肌肉和骨骼的衰老
行业新闻/2025-07-21
运动后肌肉酸痛可不是简单的乳酸堆积,背后的科学原理是这个
产品新闻/2025-07-14
筋膜炎听起来不严重,却是很多人遭受疼痛折磨的根源
产品新闻/2025-07-07




0755-82223999